5月31日,2023年中国科学院、中国工程院院士增选工作启动。
5月31日,中国科学院官网发布《2023年度中国科学院院士增选指南》《中国科学院关于推荐中国科学院院士候选人的通知》等多个文件,正式启动2023年院士增选工作。
2023年度中国科学院院士增选指南
院士制度是党和国家为树立尊重知识、尊重人才导向,凝聚优秀人才服务国家设立的一项重要制度。中国科学院院士(以下简称院士)是国家设立的科学技术方面的最高学术称号。
为做好2023年度院士增选工作,按照深化院士制度改革精神和有关规定,制定《2023年度中国科学院院士增选指南》。
一、增选领域学科方向和名额分配方案
2023年中国科学院院士增选名额共79名。
(一)数学物理学部
1. 数学4名,其中基础数学不少于2名、应用数学不少于1名。
2. 物理Ⅰ(包括凝聚态物理、光学、声学和原子分子物理等)3名,其中声学1名,3个名额中实验工作者不少于2名。
3. 物理Ⅱ(包括高能物理、原子核物理等)、力学和天文学4名。
4. 量子信息1名。
5. 物理(实验)与光电信息1名(新兴和交叉学科领域)。
(二)化学部
1. 无机化学、分析化学、环境化学4名,其中核与辐射化学1名。
2. 有机化学、高分子3名。
3. 物理化学、化工3名。
4. 碳中和化学化工变革性技术1名。
5. 化学生物学和重大药物创制1名(新兴和交叉学科领域)。
(三)生命科学和医学学部
1. 基础生物学4名。
2. 医学4名。
3. 农学、生态与进化4名,其中生物分类学1名。
4. 新发突发传染病防控与生物安全1名。
5. 生物信息与智慧医学1名(新兴和交叉学科领域)。
(四)地学部
1. 地质Ⅰ(包括沉积学、古生物学、构造地质学、石油与天然气地质学、前寒武纪地质学等)2名。
2. 地质Ⅱ (包括地球化学、数学地质学、矿物学、矿床学与矿相学、岩石学、第四纪地质学、水文地质学、工程地质学等)2名。
3. 地理学(包括自然地理学、人文地理学、地理信息科学、遥感、土壤学、生态环境等)2名。
4. 大气海洋(包括大气科学与海洋科学)2名,其中海洋科学不少于1名。
5. 地球物理(包括固体地球物理、空间物理、大地测量等)2名。
6. 行星地质环境与探测1名。
7. 地球系统建模及人工智能1名(新兴和交叉学科领域)。
(五)信息技术科学部
1. 信息Ⅰ(包括计算机科学与技术、微电子科学与技术、控制科学与工程、仪器仪表与传感等)4名,其中计算机理论与人工智能1名。
2. 信息Ⅱ(包括电子科学与技术、光学工程、信息与通信工程等)3名。
3. 网络空间安全1名。
4. 信息科学与技术的数理基础1名(新兴和交叉学科领域)。
(六)技术科学部
1. 材料(包括材料物理、材料学与冶金学、材料化学与功能材料、材料加工与结构材料、核材料与特种材料等)4名,其中高端装备结构材料及加工技术1名。
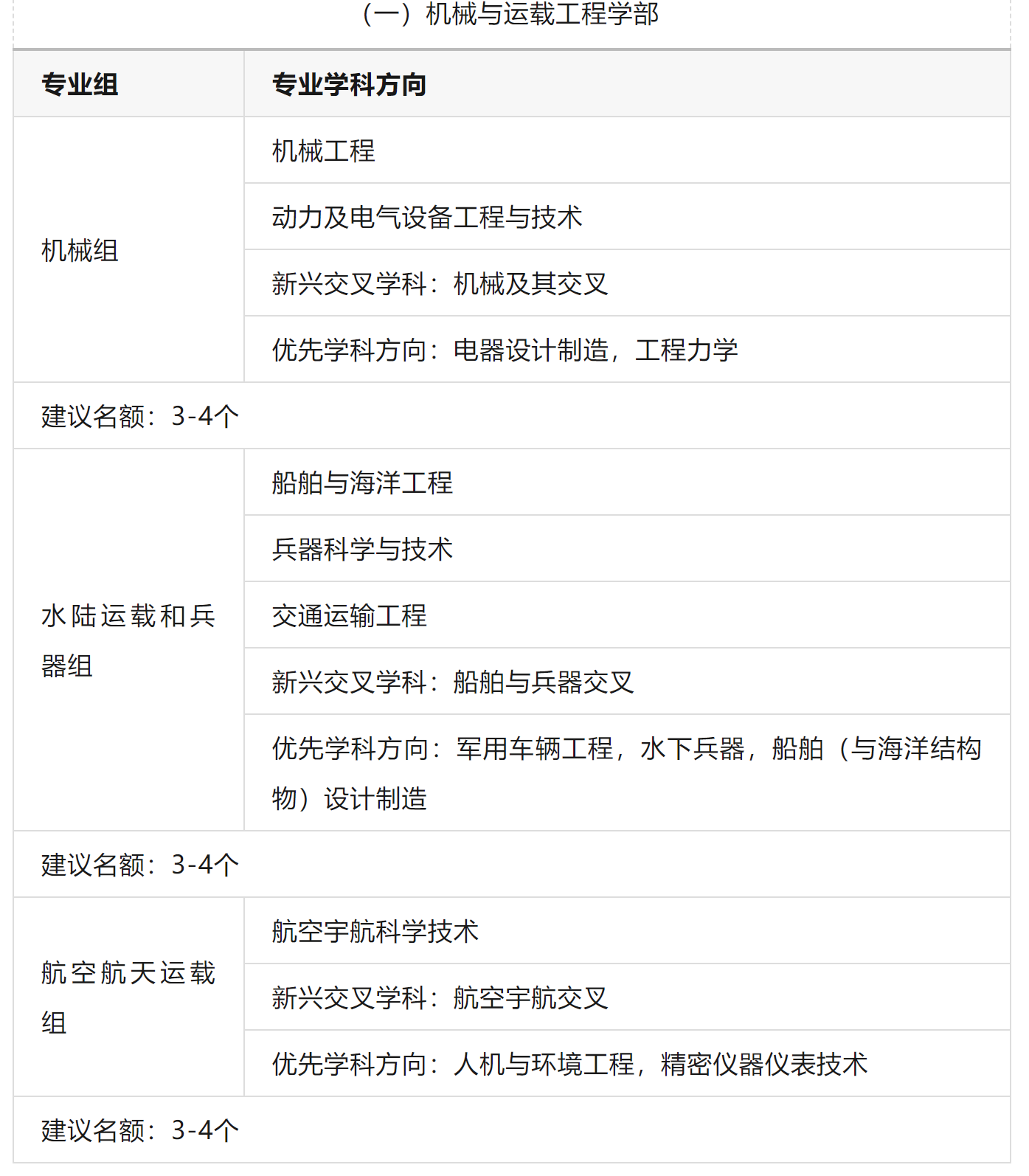
2. 工程Ⅰ(包括机械工程、动力工程及工程热物理、电气工程、航空宇航科学与技术、兵器科学与技术、核科学与技术等)4名。
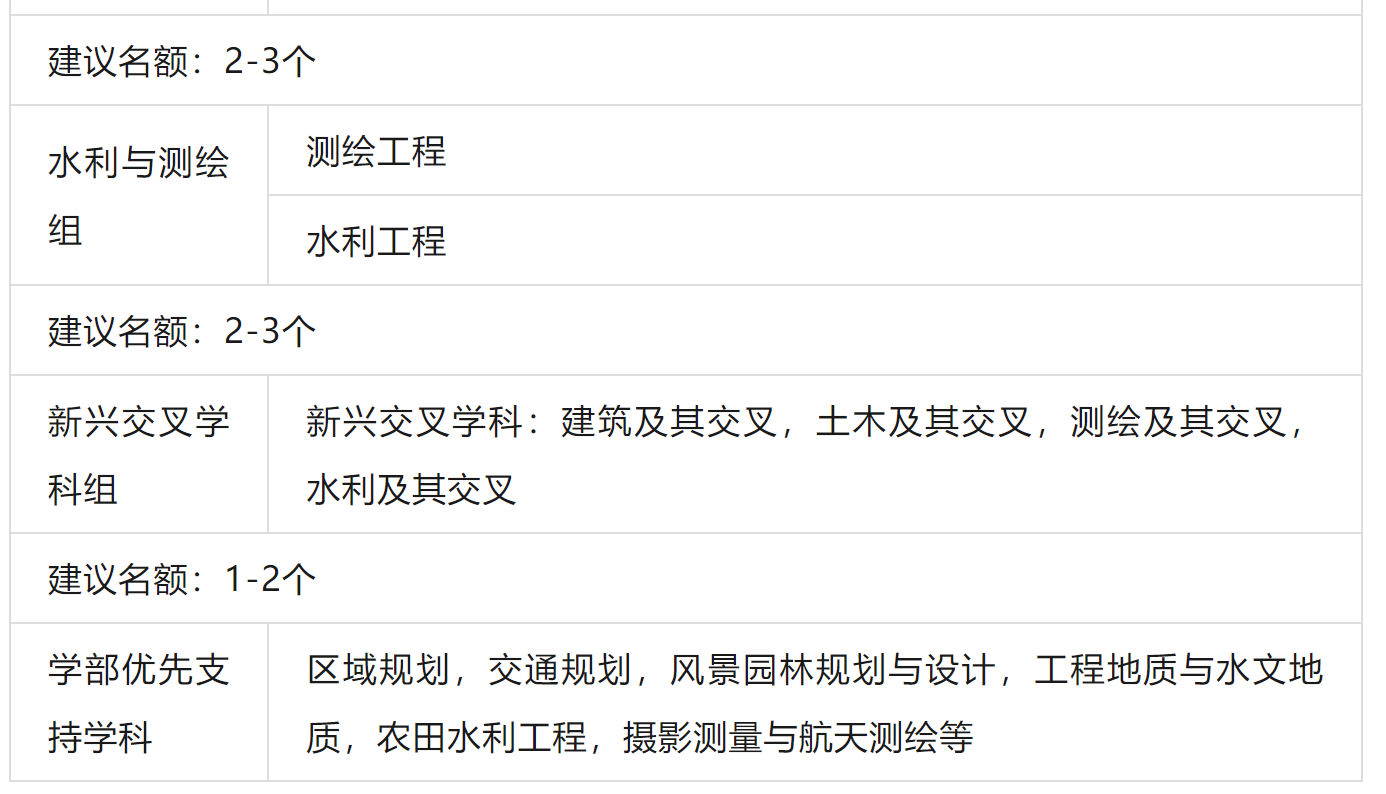
3. 工程Ⅱ(包括力学、建筑学与城乡规划、土木与交通工程、水利工程、矿业、石油与天然气工程等)3名。
4. 船舶与海洋工程1名。
5. 医工融合1名(新兴和交叉学科领域)。
(七)特别推荐领域
名额6名,另行安排。
二、候选人资格条件
根据《中国科学院院士增选工作实施办法(试行)》,院士候选人应为满足以下基本条件的中国公民。
1. 遵守宪法和法律,热爱祖国、品行端正、学风正派。
2. 从事自然科学、技术科学和工程科学方面的研究工作,在科学技术领域取得了系统性和创造性的重要成就,并为中国科学技术事业或人类文明进步作出了突出贡献。
5月31日,中国工程院官网发布《中国工程院关于提名2023年院士候选人的通知》《中国工程院2023年院士增选指南》,正式启动院士增选工作。
中国工程院2023年院士增选指南
为贯彻落实深化院士制度改革要求,优化院士队伍结构,根据国家战略需求和学科发展布局,制定中国工程院2023年院士增选指南。
院士增选坚持质量第一,以重大贡献、学术水平、道德操守为准绳,着重从长期奋战在科研和工程技术一线的科研人员中遴选院士,向国家急需的关键领域、新兴学科、交叉学科、国家重大工程、重大科研任务和重大科技基础设施建设倾斜。
一、增选的领域学科方向








二、名额分配
2023年中国工程院院士增选总名额为不超过90名,其中机械与运载工程学部10名,信息与电子工程学部10名,化工、冶金与材料工程学部10名,能源与矿业工程学部10名,土木、水利与建筑工程学部10名,环境与轻纺工程学部8名,农业学部10名,医药卫生学部12名(含中医药2名),特别通道6名,4个名额用于支持在西部边远地区(贵州、云南、广西、甘肃、青海、宁夏、西藏、新疆、内蒙古9个省、自治区和新疆生产建设兵团)工作20年以上的候选人。各学部至少1个名额用于新兴交叉学科领域。各学部专业组名额分配方案将根据有效候选人及评选情况做适当调整。全院至少5个名额用于承担国家重大工程、重大科研任务和重大科技基础设施建设并作出突出贡献的专家团队候选人。
三、资格条件
在工程科学技术方面作出重大的、创造性的成就和贡献,热爱祖国,学风正派,品行端正,具有中国国籍的正高级工程师、研究员、教授或具有同等职称的专家,可被提名为候选人。
“在工程科学技术方面作出重大的、创造性的成就和贡献”主要是指:面向世界科技前沿、面向经济主战场、面向国家重大需求、面向人民生命健康,候选人在工程科技领域有重大发明创造和取得重要研究成果,并有显著应用成效;或在重大工程、重大科研任务和重大科技基础设施建设中,创造性地解决关键科学技术问题,作出重大贡献;或为重要工程科技领域的奠基者和开拓者。以上各项包括在培养工程科技人才方面作出的成就和贡献。
“学风正派”是指候选人应具备胸怀祖国、服务人民,追求真理、勇攀高峰,坚守学术道德、严谨治学,甘为人梯、奖掖后学等精神。
“品行端正”主要是指候选人应具备优良的科学道德与学风,良好的行为品德和端正的工作、生活作风。